您所在的位置:
首页 /
服务指南
/
政策法规
/
工程建设
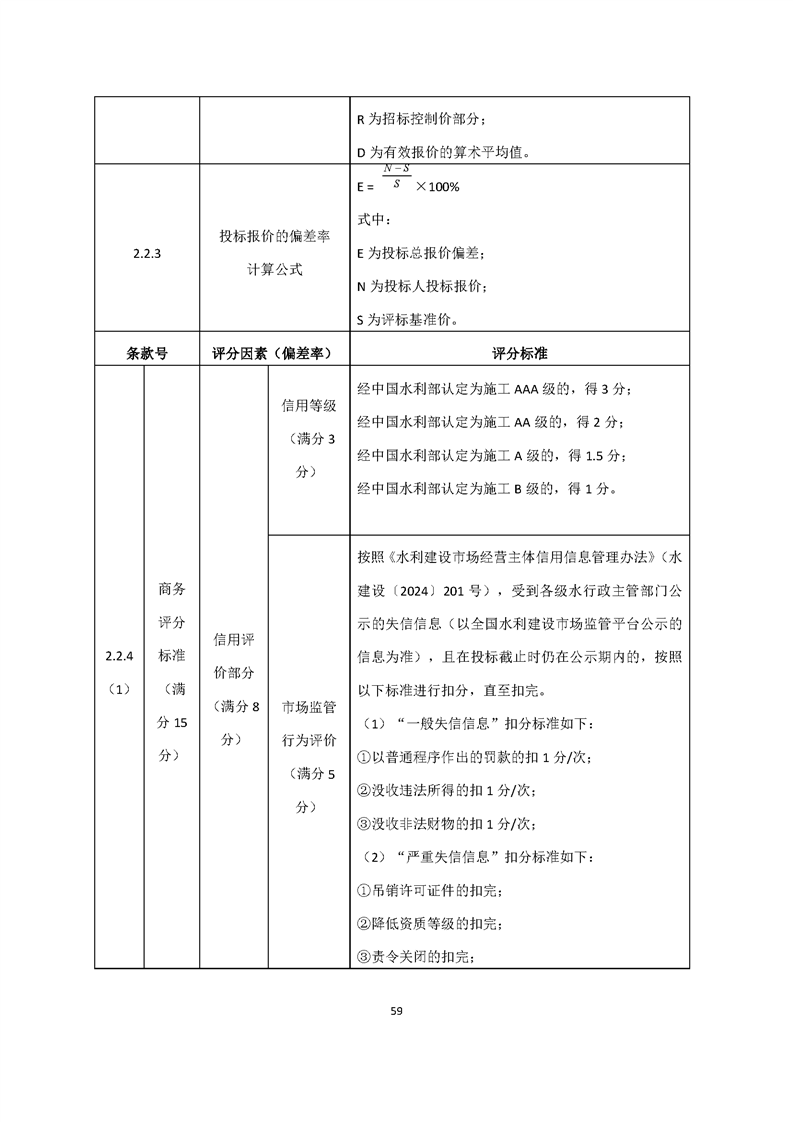
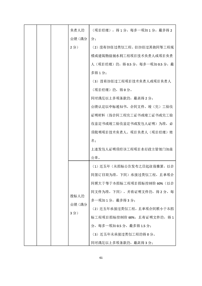
新疆维吾尔自治区水利工程建设项目施工招标文件示范文本
作者:
信息来源:
发布时间:2025-07-12 12:53
浏览
次
温馨提示
我要报名